微信小程序可以变更主体信息吗?答案是肯定的。微信平台针对不同的主体变更需求,提供了两类变更方式:小程序主体修正和小程序主体迁移。这两者有什么区别?具体如何操作?小编来一一解答。
小程序主体修正
小程序主体修正仅限于主体名称本身发生变更的情况,比如:企业在工商局更名、政府机构改革导致的主体名称变更等等,但不适用于更换主体。如果符合上述情况,可以登录小程序后台申请修正主体名称。
申请入口:设置—>主体信息—>名称修正,按照页面提示准备好资料以后上传提交即可,审核时间为3-7个工作日。
小程序变更主体
小程序主体迁移
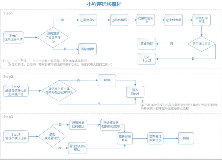
如果我们需要把小程序主体更换为其他主体运营,就要按照小程序迁移流程操作。微信平台将协助小程序帐号开发者将其小程序项下业务交由其他开发者的小程序承接、运营的功能和服务。迁移完成后,小程序的运营权限、主体信息将发生变化。
小程序迁移完整流程:
